Telegram-канали
Технології
✨MiroThinker — новий топовий ШІ-агент для складних досліджень • Випереджає більшість конкурентів у тестах і майже назд...
✨Зберігаємо найцікавіші нейромережі за тиждень, які ви могли пропустити. ➡️ n8nWorkflows.xyz — оновлений каталог автом...
✨Kaggle представили власний офіційний MCP. З ним можна під’єднати агент у Cursor або іншому середовищі й давати задачі...
✨Midjourney запустили публічні профілі — тепер це не просто модель, а повноцінна творча платформа. • Можна налаштувати...
📌Вийшла Nano Banana Pro — наступне покоління Google-моделі для зображень У блозі вже виклали купу прикладів — консисте...
✨Openapps.pro — каталог опенсорс-інструментів та альтернатив популярним SaaS-сервісам. • Зручний спосіб знайти open-so...
✨Frappe Builder — інструмент для створення сайтів без коду • Візуальний редактор у стилі Figma з компонентами, що легк...
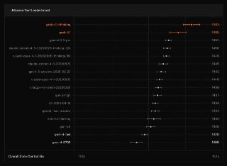
✨Вийшов Grok 4.1 — менше галюцинацій і краща робота з емоціями • Модель стала значно більш чутливою та точною у відпов...
✨n8nWorkflows.xyz — оновлений каталог автоматизацій для n8n • Кількість готових workflow виросла вже до понад 6 900. •...
✨Зберігаємо найцікавіші нейромережі за тиждень, які ви могли пропустити. ➡️ RevizePic дозволяє модернізувати зображенн...
✨Стирай будь-які вотермарки з відео — EraseVideo працює локально на вашому ПК • Видаляє водяні знаки, логотипи, тексти...
✨OpenAI опублікували офіційний гайд з промптингу для GPT-5.1 У документі зібрані ключові рекомендації для ефективної р...